Living soil cannabis uses natural microbes and organic inputs to boost plant health, flavor, and sustainability—here’s why growers rely on it.
Introduction
Living soil is less a product you buy and more a management approach: you maintain a biologically active soil ecosystem that feeds plants largely through decomposition, nutrient cycling, and microbial–root partnerships, rather than through constant dosing of highly soluble fertilizers. Modern soil-health frameworks define healthy soil as a vital living ecosystem, and living-soil cultivation is essentially an intensive, crop-focused application of that idea.
The “why” behind living soil is mostly biology and systems engineering. Microbes (bacteria, fungi, protozoa), soil animals (including nematodes and earthworms), and their predators form a soil food web. As organic matter is decomposed and recycled through that web, nutrients move between “locked up” (immobilized) forms and plant-available (mineralized) forms. This biological loop can increase nutrient availability and stabilize soil structure, which supports better water movement and root function.
Evidence that soil biology can influence crop quality is strongest in broader “medicinal and aromatic plants” research (not cannabis-specific). A large quantitative synthesis found arbuscular mycorrhizal fungi (AMF) inoculation, on average, increased medicinal active ingredients, including terpenoids. A peer-reviewed field study in hemp found that soil management differences (including no-till cover-crop vs conventional tillage) were associated with measurable differences in cannabinoid and terpenoid composition, underscoring that soil conditions can shift chemical profiles.
This report focuses on soil biology, nutrient cycling, and system design, plus practical living-soil management principles that apply to cannabis crops.
What living soil means

A useful, practical definition is: Living soil is soil managed to function as an active ecosystem—one that maintains microbial life, builds stable aggregates, and cycles nutrients so plants can access them through normal biological processes, not just through direct salt feeding.
That definition aligns with widely used soil-health definitions: USDA Natural Resources Conservation Service (NRCS) defines soil health as the “continued capacity of soil to function as a vital living ecosystem that sustains plants, animals, and humans.”
Living-soil management tends to converge on a small set of principles:
- Minimize disturbance (especially repeated tillage that disrupts habitat and fungal networks).
- Keep the soil covered (mulch, residues, living cover) to buffer moisture and temperature swings and protect habitat.
- Maximize living roots over time to “feed” the rhizosphere with root exudates and keep microbial communities active.
- Maximize biodiversity above and below ground so more ecological functions are available (nutrient cycling, disease suppression, aggregation).
In living soil, “feeding the plant” is often reframed as feeding and maintaining the soil system—carbon inputs for microbes, stable organic matter, and conditions that keep aerobic processes dominant.
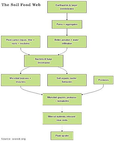
The living soil food web

Soil food webs describe who eats whom (and what gets released in the process). A practical summary:
- Base layer (inputs): plant litter, roots, and root exudates provide carbon and energy that drive decomposition and microbial growth.
- Microbial processors: bacteria and fungi do most decomposition and transform organic materials into microbial biomass and soil organic matter.
- Microbial grazers and regulators: protozoa and nematodes consume microbes and can mineralize nutrients as they excrete what they don’t need.
- Ecosystem engineers: earthworms and other larger organisms physically mix residues, create pores, and influence aggregation and infiltration.
- Predators: mites, insects, and other predators constrain populations and help keep the web balanced.
A helpful way to think about functional roles is the “three functional groups” framing used in NRCS training materials: microbial chemical processors drive most energy flow and build organic matter; biological regulators (protozoa, nematodes, small invertebrates) regulate populations; and ecosystem engineers (roots, earthworms, larger invertebrates) build pores and aggregates.
Living soil is not “microbes everywhere all the time.” Many microbes are dormant until conditions are right—near-neutral pH, moderate temperatures, adequate moisture, oxygen, and available carbon. That’s why living-soil success is often less about buying more inputs and more about maintaining habitat and steady carbon flow.
Soil food web flowchart

Nutrient cycling and mineralization

Living soil is basically nutrient cycling with a steering wheel: you create conditions where the soil food web converts organic inputs into plant-available nutrients at a rate that matches plant demand.
Nutrient storage vs release: immobilization and mineralization
Two terms explain a lot of “living soil” behavior:
- Immobilization: microbes take up inorganic nutrients (especially ammonium and nitrate) to build their own biomass, thereby reducing short-term plant availability. Immobilization risk increases when high-carbon, low-nitrogen materials are added.
- Mineralization: microbes convert organic nutrients into plant-available inorganic forms (e.g., organic N → ammonium). Mineralization tends to increase when decomposition is active and microbial N demand is satisfied.
NRCS guidance summarizes this storage and release loop: microbes can retain nutrients in their cells (immobilization), then nutrients are mineralized and released in plant-available forms when microbes die or are consumed.
A key soil food web insight is that grazers help turn microbial biomass into plant nutrition. In a realistic mesocosm experiment, adding the full soil nematode community increased plant biomass and net nitrogen and phosphorus availability, supporting the idea that microbivores can increase nutrient availability through the “microbial loop.” Nematodes are also described as contributing to nutrient cycling and mineralizing (releasing) nutrients in extension teaching materials.
Nitrogen cycling: why living soil can feel slow or fast
Nitrogen takes many forms, and transformations among forms are largely microbially mediated. A practical nitrogen storyline in biologically active soil is:
- Organic N inputs (crop residues, composts, manures) enter the system.
- Mineralization converts organic N → ammonium (NH₄⁺).
- Nitrification converts NH₄⁺ → nitrite → nitrate (NO₃⁻) under aerobic conditions.
- Denitrification can convert NO₃⁻ → N₂/N₂O under low-oxygen conditions (waterlogging, anaerobic microsites).
- Throughout, nutrients can be immobilized into microbial biomass and then released by grazing, death, and continued decomposition.

This diagram reflects nitrogen cycling steps and controls.
pH and moisture: habitat controls that matter
pH influences nutrient availability and microbial community composition. A MSU extension overview notes bacteria tend to be more prevalent at higher pH and fungi at lower pH, and that a pH around 6–7 supports both—often increasing microbial diversity and function. Soil pH also affects nutrient solubility and thus root access to nutrients. Across scientific literature, pH effects can be more complex than classic “availability charts,” because pH influences both soil chemistry and plant uptake processes.
Moisture and oxygen govern whether the system is mostly aerobic (good for many decomposition and nitrification processes) or shifts toward anaerobic pathways (raising denitrification risk and some root disease risks). NRCS training highlights that optimal microbial activity is commonly associated with moist, aerated conditions and adequate carbon.
Process chart: how nutrients become plant-available
| Process | What’s happening | What tends to push it up or down |
|---|---|---|
| Decomposition | Organic matter is broken down into smaller compounds | Driven by active microbes and adequate habitat (moisture + oxygen + carbon) |
| Immobilization | Microbes lock up NH₄⁺/NO₃⁻ to build biomass | Increases with high C:N materials; reduces short-term plant N availability |
| Mineralization | Organic nutrients become plant-available inorganic forms | Increases when decomposition is active and microbial demand is met |
| Nitrification | NH₄⁺ → NO₃⁻ (aerobic microbial process) | Requires oxygen; influenced by pH and NH₄⁺ supply |
| Denitrification | NO₃⁻ → gaseous losses under low O₂ | Rises with saturation/low oxygen and available carbon |
These relationships are sourced from a peer-reviewed UF/IFAS publication.
Living soil vs conventional soil, soilless media, and hydroponics

A growing method is really a choice about where nutrients are processed and how tightly the system is controlled.
Living soil
Nutrients are predominantly processed in the soil ecosystem: microbes decompose and mineralize, grazers recycle, and soil structure evolves over time. The target state is a stable, biologically active system with strong aggregation and resilient nutrient cycling.
Conventional soil-based (but not living soil)
Many container “soil” systems are effectively soilless substrates (peat/coir + aeration) paired with soluble fertilization. They can be productive, but the system is often managed more like an external nutrient delivery pipeline than a self-renewing ecosystem. Environmental and supply-chain concerns around common substrate components are a major driver for alternative media research.
Soilless media (substrate-based)
Soilless cultivation uses porous substrates chosen for water/air balance and predictable physical properties. Historically, selection focused on performance and cost, but environmental impacts of materials (and the search for sustainable alternatives) have become more important.
Hydroponics
Hydroponics is “gardening without soil”: plants are grown in nutrient solutions, sometimes with inert media for support. The big advantage is control (and often water savings), but that control comes with monitoring demands, potential for rapid system-wide issues, and often higher startup costs.
Comparison table for planning
The table below is directional (typical tendencies), because outcomes depend heavily on crop, cultivar, climate, facility design, and management skill. Controlled comparisons in tomatoes show hydroponics can improve water-use efficiency while producing similar yields, and LCAs show energy can dominate environmental impacts in highly controlled hydro systems.
| Metric | Living soil | Conventional substrate + salts | Hydroponics |
|---|---|---|---|
| Yield potential | Medium–High (varies; stabilizes over time) | High (predictable under skilled management) | High (very high in optimized systems) |
| Quality potential (taste/aroma/secondary metabolites) | Medium–High; depends on biology + stress balance | Medium–High; depends on nutrition and environment control | Medium–High; evidence differs by crop; can match or surpass in controlled settings |
| Input costs | Medium (compost/amendments/testing) | Medium (fertilizer salts + substrate) | High (infrastructure + monitoring + energy) |
| Labor & skill | Medium–High (biology + observation + patience) | Medium (routine feeding, runoff/EC management) | High (tight monitoring; fast failure modes) |
| Environmental impact | Often favorable on fertilizers/pesticides; depends on sourcing | Depends strongly on peat/substrate sourcing and runoff management | Can save water/fertilizer; often energy-intensive in controlled environments |
| Time to system maturity | Medium–Long (ecosystem builds) | Short (immediate performance) | Short (immediate performance) |
| Risk profile | Variability, nutrient timing, contamination via inputs | Salt stress, runoff, substrate variability | Rapid spread of root-zone problems; high dependence on power/controls |
Benefits and limitations with evidence

Benefits growers point to, and what research supports
Plant health and resilience
Biological soil health resources consistently connect soil life to decomposition, nutrient release, soil structure/aggregation, and disease suppression—functions that support plant growth and resilience. Because aggregation and porosity influence infiltration and root growth, practices that support soil biota (cover crops, reduced disturbance, organic additions) are often framed as ways to improve input efficiency and reduce on-farm risk.
Secondary metabolites (including terpenoids) and “expression”
Across medicinal plants broadly, a quantitative synthesis found AMF inoculation increased the concentration of medicinal active ingredients, including a substantial average increase in terpenoids. That does not prove a living soil system will always increase aroma compounds, but it supports the mechanism: root–microbe symbioses can shift secondary metabolism.
In hemp specifically, a peer-reviewed field study comparing two soil management regimes found significant differences in cannabinoid content and differences in terpene composition under at least some conditions. The authors frame this as evidence that soil preparation/management can influence extract composition in outdoor production.
Pest and disease resistance
OSU extension literature describes disease suppression as a function of healthy soil biota: beneficial microbes can outcompete pathogens, and some microbes can trigger plant defenses. Compost additions are one well-studied pathway: UVM’s composting handbook chapter reviews decades of work and concludes composted materials can reduce severity for many soilborne pathogens—while also warning that immature compost or poor timing can worsen disease.
Sustainability and reduced external inputs
Soil health frameworks emphasize ecosystem services—nutrient cycling, filtration, and resilience—plus the idea that biological functions can improve efficiency and profitability over time. Comparatively, LCAs show that hydroponics can reduce fertilizer and pesticide demands in some scenarios but may incur high climate impacts when electricity use is high (especially with artificial lighting).
Limitations and risks living-soil growers have to plan for
Variability is real
Living systems vary because compost inputs vary (feedstocks, maturity, microbial communities), and because temperature/moisture/oxygen conditions shift the soil biology you’re relying on. This is why “identical recipes” often perform differently across sites.
Pathogen and food-safety hazards come from inputs
Improper composting and manure handling can carry human pathogens. A UConn soil-testing program notes that backyard compost piles often don’t reach pathogen-killing temperatures, and that pathogens can persist in unmanaged compost; it recommends verified composting practices and cautions on manure use. USDA organic program task-force guidance similarly warns that some compost tea approaches (especially adding readily available sugars) can promote growth of enteric pathogens, and recommends restricting additives and using verified high-quality compost when teas contact crops.
Nutrient timing and lock-up
High-carbon inputs can drive immobilization, temporarily tying up nitrogen and slowing growth. UF/IFAS notes that immobilization risk rises when C:N ratios exceed ~20–30, because microbes pull available nitrogen to decompose carbon-rich residues.
Time to establish biological function
Soil biology responds to management, but the extension literature frames meaningful improvements as multi-year processes in field agriculture (often several years), not instant results. Container systems can shift faster, but they still require cycles of organic inputs and microbial turnover to stabilize.
Compost tea: mixed evidence + easy to do unsafely
Case studies and reviews often find inconsistent disease suppression. A multi-year SARE project concluded efficacy was mixed and not consistent enough for recommendation as a sole disease suppression tactic; even collaborators stopped using it after trials. A Washington State University factsheet is more blunt: it states aerated compost teas have no scientifically documented effect as pathogen suppressors (in the evidence reviewed), and raises runoff concerns.
Building and maintaining a living soil system for cannabis crops

The most reliable living-soil best practice isn’t a secret amendment list. It’s a loop: protect habitat → feed microbes → measure → adjust.
Foundation: make it hard to fail
Start with safe, mature organic matter
If you use composts or manures, treat them as biological products that can be contaminated. UConn extension guidance emphasizes that poorly managed composting can leave pathogens alive, and recommends temperature-managed composting (or reputable commercial compost), especially when edible crops are involved.
Prioritize structure (air + water balance)
Soil biology is constrained by oxygen and moisture. NRCS training emphasizes that “just right” conditions include aeration and adequate moisture, along with near-neutral pH and carbon availability. If containers or beds stay waterlogged, you’ll select for anaerobic processes (and increase denitrification risk).
Minimize disturbance, keep soil covered, keep living roots where applicable
These are core soil-health principles and translate directly to living-soil horticulture: disturbance breaks habitat; cover buffers moisture/temperature; living roots feed the rhizosphere.
Nutrient management in living soil: what to do instead of “feeding schedules”
Because nutrient release is biological, fixed feeding schedules are less reliable than measurement + observation.
Use soil tests for pH and nutrient baselines
pH affects both nutrient solubility and microbial communities; extension resources point out that pH in the 6–7 range tends to support both bacteria and fungi and supports diverse microbial function.
Use soil biology indicators when scale justifies it
You don’t need lab assays to garden, but commercial operations often benefit from soil health measurements that track whether the system is improving. A Cornell soil-health manual describes active carbon as a food source for microbes and soil respiration as a measure of microbial activity, and stresses that a healthy microbial community supports nutrient cycling and disease resistance. NRCS guidance provides structured sets of indicators (physical, chemical, biological) for assessing soil function.
Match carbon inputs to nitrogen reality
If you add very carbon-rich materials, expect immobilization and plan accordingly. UF/IFAS explains the mechanism and provides the practical rule-of-thumb C:N threshold where immobilization risk increases.
Inoculants and compost teas: evidence-based positioning
Microbial inoculants (AMF, Bacillus, consortia)
Across medicinal plants, AMF can shift secondary metabolism and increase terpenoids on average, but results depend on plant species, fungal taxa, and context. In hemp, controlled inoculation studies show AMF can influence growth and cannabinoid-related outcomes in pot culture. Likewise, cannabis growers have reported success with DIY mycorrhizal inoculants. Treat inoculants as probabilistic tools, not guarantees: compatibility, soil conditions, and baseline microbial communities matter.
Compost tea
If you use it, frame it as a high-variability input with a food-safety and quality-control burden. UVM guidance highlights that additives like molasses can increase pathogen growth risk, and recommends high-quality compost and additive restrictions when teas contact crops. Field evidence is mixed; even large grant-funded trials found inconsistent disease suppression and advised a wait-and-see approach.
Troubleshooting patterns (diagnose first, then intervene)
Below are common living soil failure modes expressed in soil-science terms, so problems are easier to diagnose without guesswork.
Stalled growth after adding woody mulches or high-carbon amendments
Likely mechanism: nitrogen immobilization (microbes pulling NH₄⁺/NO₃⁻ to decompose carbon).
What to do: verify with soil tests rather than adding random inputs; adjust future carbon additions or pair them with nitrogen-appropriate materials based on measured needs.
Wet soil + off smells + poor vigor
Likely mechanism: oxygen limitation shifting microbial processes (reduced aerobic activity; increased denitrification risk).
What to do: fix drainage/aeration and irrigation practices first; don’t expect “microbe products” to compensate for poor habitat.
Disease pressure doesn’t improve after teas or inoculants
Likely mechanism: disease suppression is context-dependent; compost tea efficacy is inconsistent and not reliably supported for aerated teas as pathogen suppressors.
What to do: treat biological products as one layer; prioritize soil structure, plant spacing/airflow (for foliar diseases), sanitation, resistant varieties, and integrated pest management.
pH drift and nutrient symptoms that don’t match fertilizer additions
Likely mechanism: pH is altering nutrient solubility and uptake, and also shifting microbial community balance.
What to do: test pH; interpret nutrient availability in the context of pH and plant uptake, not just what you added.
Diagram: a living-soil management loop
